粥、粉、面、饭,作为国民餐饮的根基,深深扎根于大众生活。随着城镇人口与经济的深度融合,以及标准化生产条件的持续完善,地方特色快餐曾受限于地域与圈层的发展瓶颈正被逐步打破。其中,米饭快餐已迈入 3.0 时代,规模扩张与品质提升同步推进。自 2018 年起,米饭快餐 3.0 模式全面铺开,“现做现吃” 且兼具性价比与品质感的中式米饭快餐,成为行业不可逆的发展趋势。
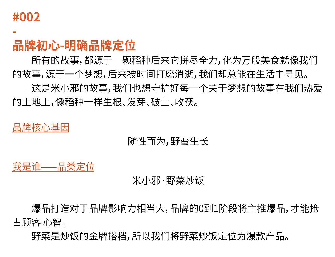
在这一浪潮下,“米小邪” 品牌应运而生。我们期望充分激活中国妖怪文化的独特魅力,为消费者打造富有特殊文化体验感的就餐场景。野菜与炒饭堪称黄金搭配,因此,我们将野菜炒饭定为品牌爆款产品,以特色口味吸引消费者。
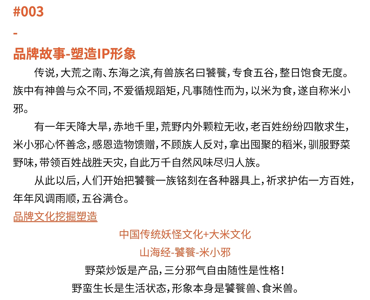
米小邪深度根植中华文化基因,在传承中国妖怪文化的基础上进行创新,以中国风为基调塑造品牌形象。在品牌梳理层面,“米小邪” 这一名称本身已蕴含浓厚的中国韵味,但从视觉表现来看,以兽的形象呈现更能增强品牌亲和力。
基于此,本次品牌全案孵化项目的设计思路明确:以中国妖怪文化凸显品牌特色,借助主题场景打破传统餐饮边界,用文化赋能产品,构建品牌差异化优势;在下沉市场逐步沉淀并拓展,完成米小邪从 0 到 1 的品牌架构搭建;以品牌视觉作为核心出发点与突破点,不断强化消费者记忆点,最终构建完善的品牌盈利模型。




























































